Virtual Reality

stanford virtual human interaction lab (vhil)
programmer, 2019-2020

flight simulator

Old simulator. Video above is a placeholder until I can physically go into lab again :(


I had the most fun programming a re-design of the lab's popular flight simulator where you can fly like Superman. Working as a 4-person student team, we re-built the entire cityscape for the experience and re-calculated the physics for the way the player avatar is controlled to make for a smoother flight.

We also designed and coded an "advanced" level where the player can fly like Iron Man. In this mode, each hand controller has a booster that independently adds thrust, and you fly opposite to where your controller thrusts.

My tasks on the team included programming the physics for the Iron Man mode in Unity, helping design the cityscape, and creating and animating all the avatars to populate the city in Fuse and Unity.

The original simulator was used in a study of pro-social behaviour.


ocean acidification project

Another major project at the lab lets the participant experience years of ocean acidification within a few minutes of VR. The effects of this experience have helped educators and researchers in promoting sustainable behaviours.

I wrote scripts to analyize how the amount of time and movement a user spends and expends in the simulator affects the experience's efficacy outcomes. Here's the latest research study for this project.


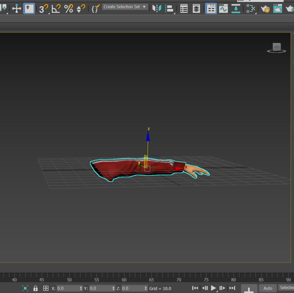
novel avatars

I also worked in 3DS Max and Unity to edit and create avatars used in a study on task success in a novel avatar. A novel avatar is one that's not controlled in a one-to-one relationship between the user’s body and the avatar body. Specifically, I created a third arm that sticks out of the chest of every avatar to study how--and how quickly--participants learn to control the extra limb.